Organisation
  
 
  Romande Energie Holding SA
Romande Energie Holding SA is the parent company. It determines strategy as well as managing subsidiaries and investments in associates. 
 
Romande Energie's Board of Directors is chaired by Guy Mustaki. Directors represent the Vaud cantonal government, municipalities from the cantons of Vaud and Valais (Chablais region only), the business community and private shareholders.
 
Romande Energie SA
Romande Energie SA manages power generation and distribution operations of the former Compagnie Vaudoise d'Electricité (CVE) and Société Romande d'Electricité (SRE). Its headquarters are in Morges.
 
The Board of Directors of Romande Energie SA is identical to that of Romande Energie Holding SA. Likewise, it is chaired by Guy Mustaki.
 
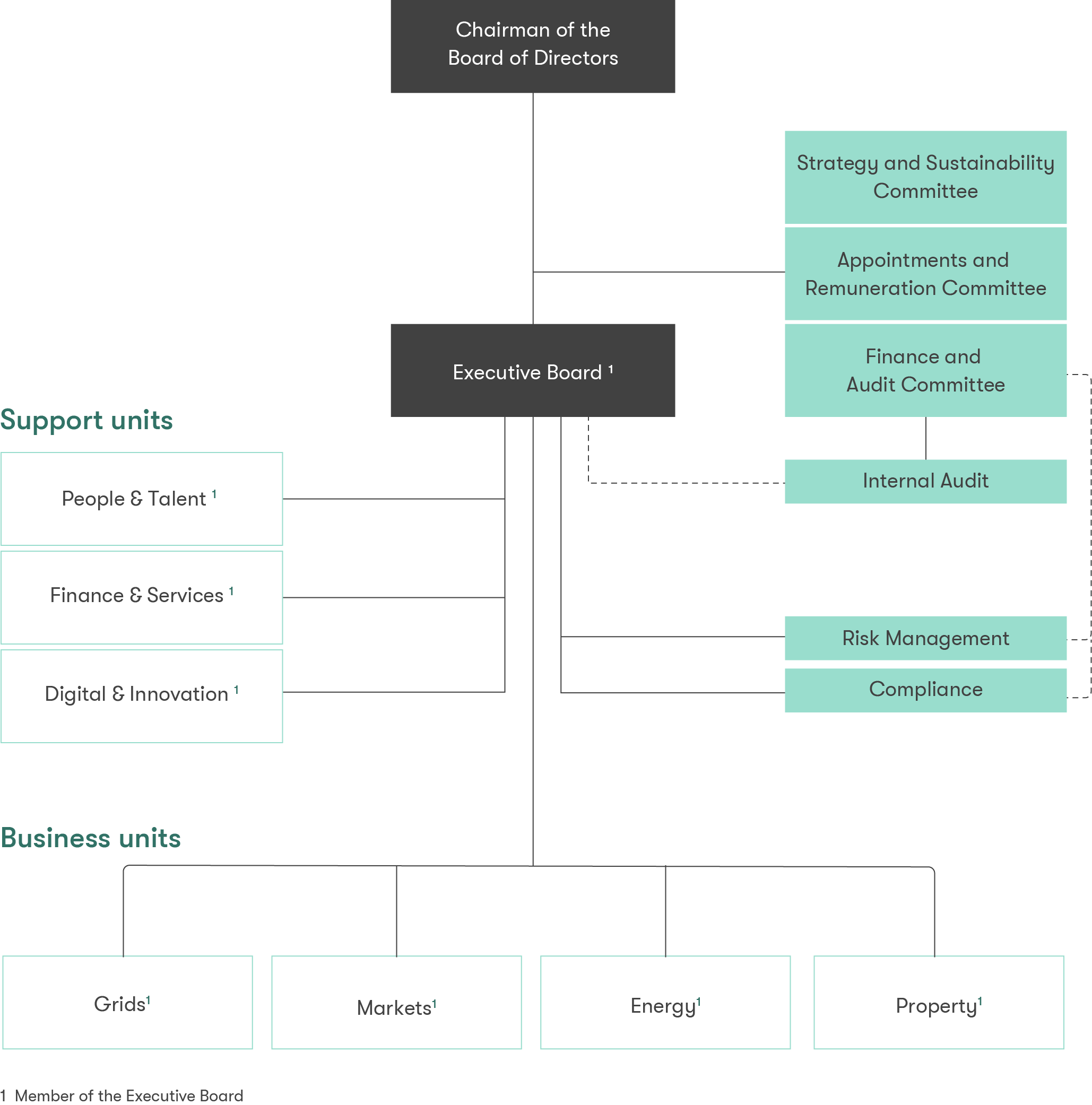
Business units and support services 
While an integral part of the group, each business unit has mutually independent operations and financial accounting. Our business units are:
 
    - Grids
- Markets
- Energy 
- Propertiy
These are supported by the following departments:
- Finance & Services
- People & Talent
- Digital & Innovation (Communications, IT, Data, Innovation and Customer Experience) 
These departments provide the in-house services that enable each business unit to function effectively.
 
Group organisational structure
as at 1 July 2025
