Organisation
Romande Energie Holding SA
Romande Energie Holding SA assume le rôle d'une société faîtière chargée de fixer la stratégie d'ensemble, de gérer les filiales et les participations.
Le Conseil d'administration de Romande Energie, présidé par Maître Guy Mustaki, est composé de personnalités représentant l'Etat de Vaud, les communes vaudoises et du Chablais valaisan, les milieux économiques et les actionnaires privés.
Romande Energie SA
Romande Energie SA est l'entreprise qui assure l'ensemble des activités de production et de distribution d'électricité des anciennes Compagnie vaudoise d'électricité (CVE) et Société Romande d'Electricité (SRE). Elle est établie à Morges.
Le Conseil d'administration de Romande Energie se compose des administrateurs membres du Conseil d'administration de Romande Energie Holding SA. Il est également présidé par Maître Guy Mustaki.
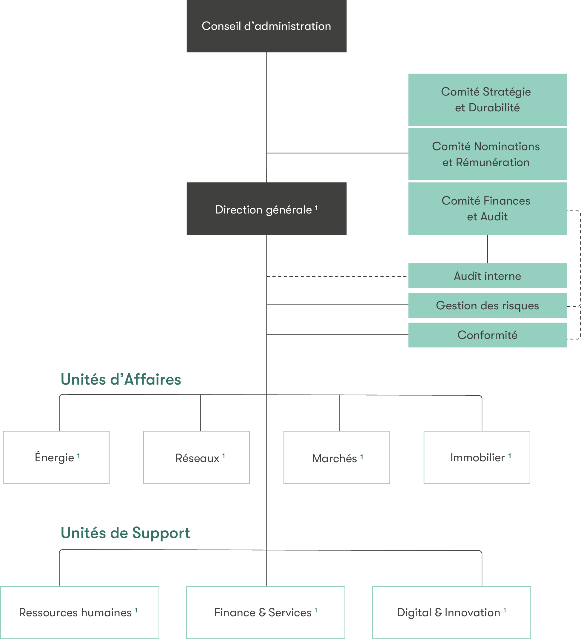
Unités d'Affaires et de Support
Les Unités d'Affaires font partie intégrante de l'entreprise tout en ayant des fonctions et des résultats financiers indépendants :
- Unité d'Affaires Réseaux
- Unité d'Affaires Marchés
- Unité d'Affaires Énergie
- Unité d'Affaires Immobilier
A cela s'ajoutent les départements suivants :
- Unité de Support Finance et Services
- Unité de Support Ressources humaines
- Unité de Support Digital et Innovation (Communication, IT, Data, Innovation et Expérience clients)
offrant toutes les prestations internes nécessaires au bon fonctionnement des activités.
Organigramme opérationnel du Groupe
État au 31 décembre 2025

1 Membre de la direction générale